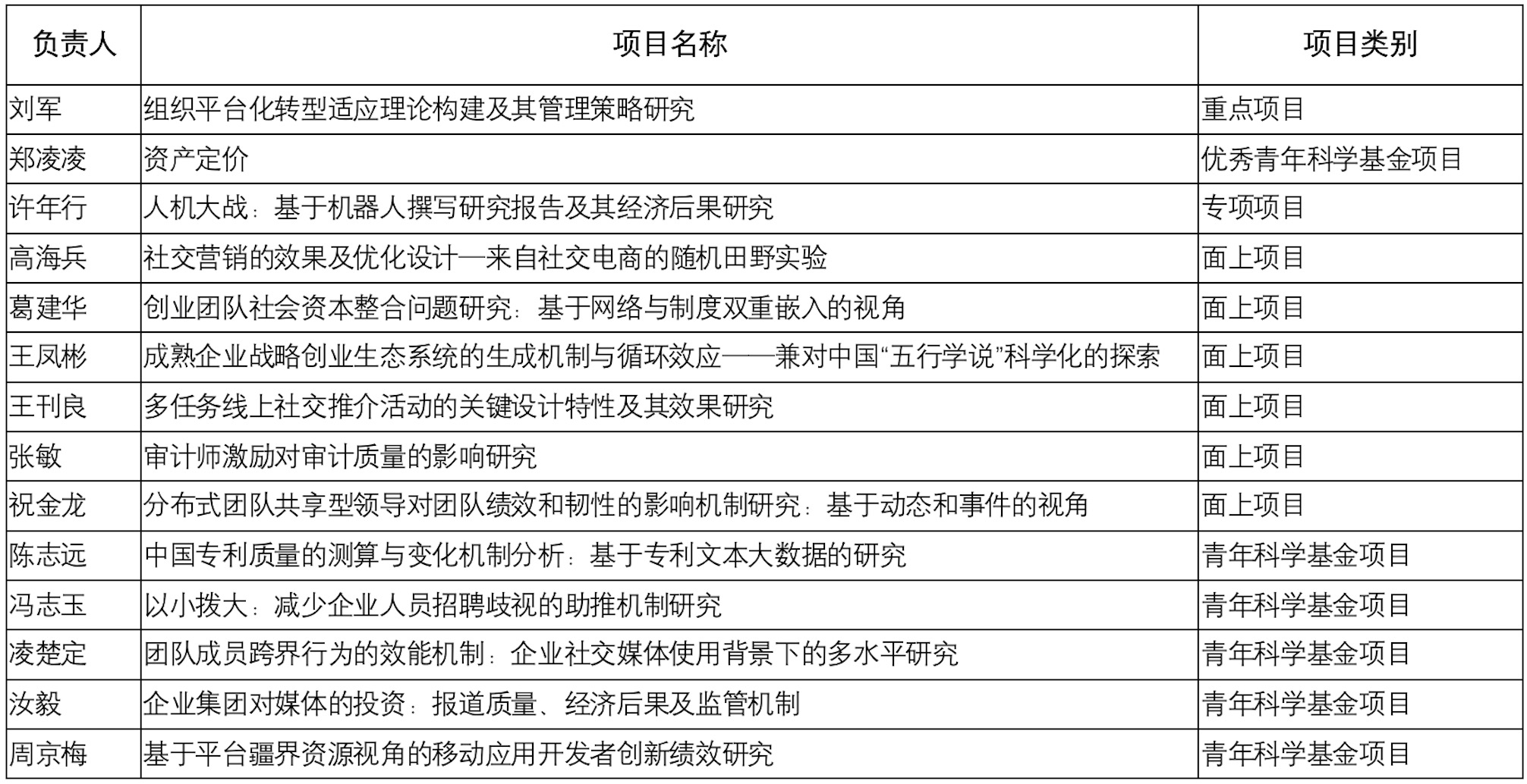
再创新高!2021年yl23411永利获批国家自然科学基金项目14项
日前,国家自然科学基金委员会公布了2021年国家自然科学基金集中接收申请项目评审结果。yl23411永利有13个项目获批立项,另外获批立项1个专项项目,截止目前,2021年度共计获批14个项目,立项直...
yl23411永利周华教授应邀参加“《注册会计师法》修订重点问题座谈会”
2021年8月4日,公司周华教授、人大法公司刘俊海教授应邀参加财政部会计司、条法司组织召开的“《注册会计师法》修订重点问题座谈会”。周华教授着重就增强审计监督合力的机制设计、注册会计师的民事责任、会计...
“风口·探索·聚力--‘碳中和’战略下的绿色金融” 2021(第四届)人大yl23411永利年度金融论坛暨EE金融学会年度论坛召开
2021年7月31日,以“风口·探索·聚力--‘碳中和’战略下的绿色金融”为主题的2021(第四届)人大yl23411永利年度金融论坛暨EE金融学会年度论坛在北京顺利召开。 本届论坛由yl23411永利主办,人...
2021年“一日助理”项目圆满完成
“一日助理”项目是由yl23411永利职业发展中心发起,面向低年级老员工开展的旨在提升员工职业化意识的公益项目。项目面向受yl23411永利员工青睐的合作雇主、特聘职业导师及员工招募志愿者。项目志愿者将开放一个工...
yl23411永利“千里江山走基层”项目山东项目调研实践圆满完成
yl23411永利“千里江山走基层”员工团队实践项目于2021年暑假正式启动。项目通过开展内容丰富、形式多样的老员工团队实践活动,提高实践育人工作的针对性和实效性,引导青年学子牢记总书记“爱国、励志、求真、力行”...
官方微信
yl23411永利
86-10-82509171
rmbs@rmbs.ruc.edu.cn
©中国·yl23411(永利)集团官网-Officialwebsite 版权所有 京ICP备05066828号-1