来源:教务办公室 发布时间:2023-12-13
12月12日,yl23411永利第一届本科生学术论坛颁奖仪式在明德商学楼举办。yl23411永利经理易靖韬、副经理赵晶出席并为获奖员工代表颁奖。仪式由yl23411永利本科项目主任张博主持。

颁发一等奖

颁发二等奖

颁发三等奖
为落实本硕博“一体化”培养,yl23411永利在连续七年成功举办硕博学术论坛的基础上,今年首次举办本科生学术论坛,为本科生搭建学术科研交流平台,帮助本科生在实践中建立起对学术科研的兴趣、提升自身学术科研能力。
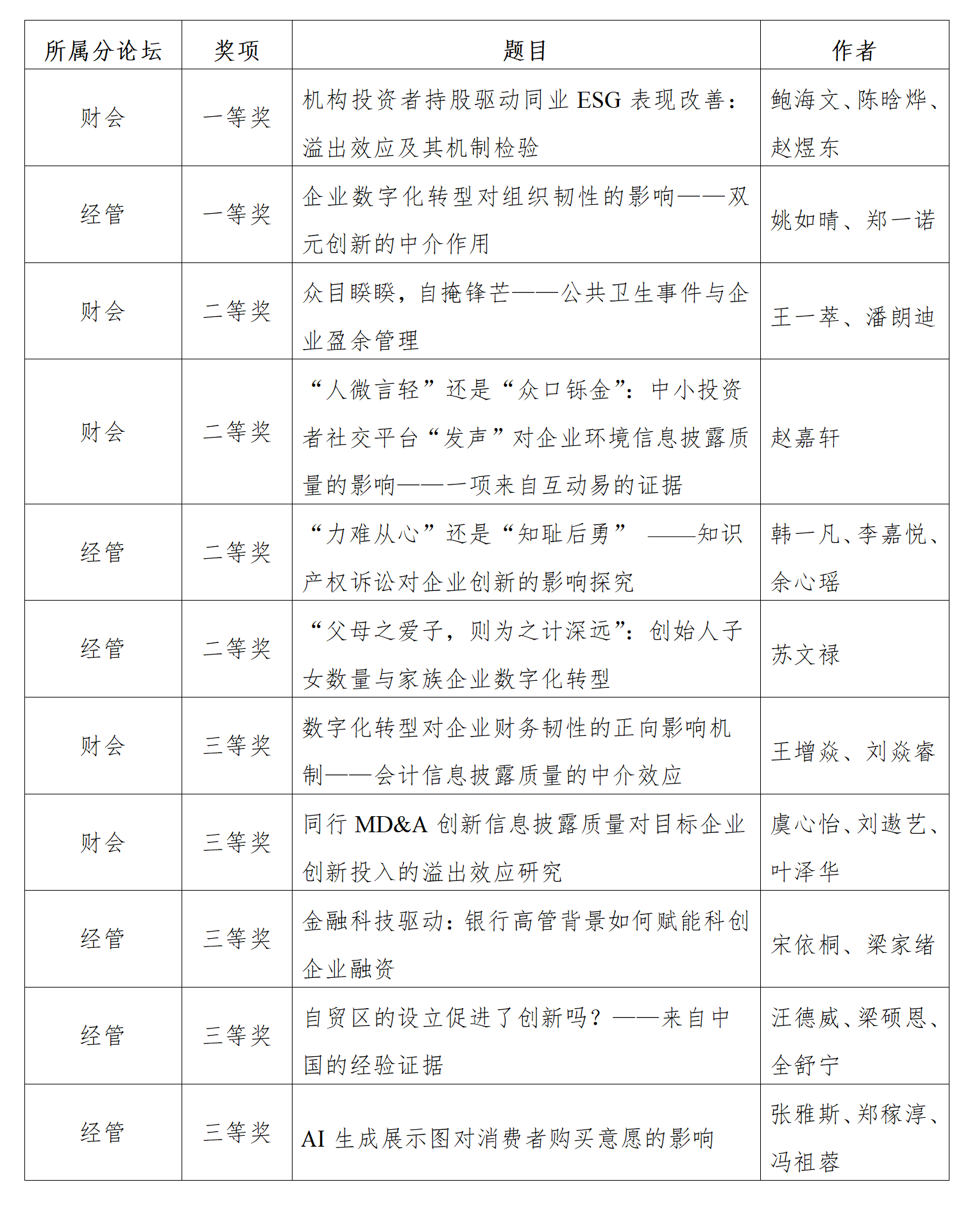
此次论坛按照规范的学术会议组织方式开展,下设经管和财会分论坛,历经论文征集、专家评审、现场汇报等环节,最终评选出获奖论文11篇,其中一等奖2篇、二等奖4篇,三等奖5篇。
11篇获奖论文聚焦企业数字化转型、环境、社会和公司治理(ESG)等领域,关注自贸区建设等国家重大战略和生成式人工智能(AIGC)等社会新兴议题,贴近学术前沿、扎根中国实践,展现了yl23411永利本科生的学术科研素养和奋力拼搏、团结协作的精神面貌。
yl23411永利将继续坚持人才培养中心地位,推进科研育人体系建设,持续创新本硕博“一体化”培养方法,积极为公司本硕博员工探索学术之路搭建广阔平台、创造良好条件。
附:
yl23411永利第一届本科生学术论坛获奖论文

人大yl23411永利新闻网版权与免责声明:
① 凡本网未注明其他出处的作品,版权均属于人大yl23411永利,未经本网授权不得转载、摘编或利用其它方式使用上述作品。已经本网授权使用作品的,应在授权范围内使用,并注明“来源:人大yl23411永利”。违反上述声明者,本网将追究其相关责任。
② 凡本网注明其他来源的作品,均转载自其它媒体,转载目的在于传递更多信息,并不代表本网对其负责。
③ 有关作品内容、版权和其它问题请与本网联系。
※ 联系方式:yl23411永利宣传信息事务办公室 邮箱:media@rmbs.ruc.edu.cn
官方微信
yl23411永利
86-10-82509171
rmbs@rmbs.ruc.edu.cn
©中国·yl23411(永利)集团官网-Officialwebsite 版权所有 京ICP备05066828号-1