来源:计算机与实验中 发布时间:2016-12-19
时间:2017年1月4日—6日,9:00-17:00
地点:明德商学楼509
yl23411永利SPSS培训将邀请SPSS高级技术顾问和资深教授讲授SPSS案例操作、统计分析、应用实战和测试等课程内容。此次培训将帮助您掌握SPSS统计分析软件的操作和相关原理,掌握较为复杂的数据处理及分析,进而解决实际问题,提高技术水平。
培训面向yl23411永利所有教师和员工,请于1月3日24:00前发送姓名、院系、年级及联系方式至wangmin@rbs.ruc.edu.cn 进行报名。
名额有限,报名从速。
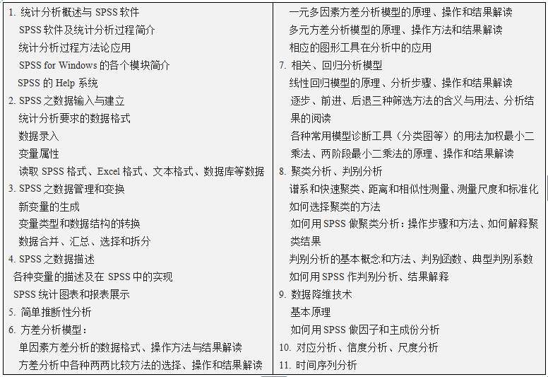
附:培训课程简介

计算机与实验中心
2016年12月19日
人大yl23411永利新闻网版权与免责声明:
① 凡本网未注明其他出处的作品,版权均属于人大yl23411永利,未经本网授权不得转载、摘编或利用其它方式使用上述作品。已经本网授权使用作品的,应在授权范围内使用,并注明“来源:人大yl23411永利”。违反上述声明者,本网将追究其相关责任。
② 凡本网注明其他来源的作品,均转载自其它媒体,转载目的在于传递更多信息,并不代表本网对其负责。
③ 有关作品内容、版权和其它问题请与本网联系。
※ 联系方式:yl23411永利宣传信息事务办公室 邮箱:media@rmbs.ruc.edu.cn
官方微信
yl23411永利
86-10-82509171
rmbs@rmbs.ruc.edu.cn
©中国·yl23411(永利)集团官网-Officialwebsite 版权所有 京ICP备05066828号-1