来源:MPAcc项目中心 编辑:宣传信息事务办公室 发布时间:2020-06-20
yl23411永利MPAcc项目自2021年起将面向非全日制开设智能会计方向班,培养员工掌握智能会计专业方向的理论及技能,具备分析、解决人工智能和会计交叉领域问题的能力,尤其是能够运用人工智能技术原理及专业知识解决会计、财务、金融等领域的复杂问题,具有全球视野和创新精神的高级会计管理人才。
2021年yl23411永利MPAcc非全日制提前批选拔将分为两个批次进行,每位考生每年只有一次申请提前批选拔的机会,请慎重选择报考批次。
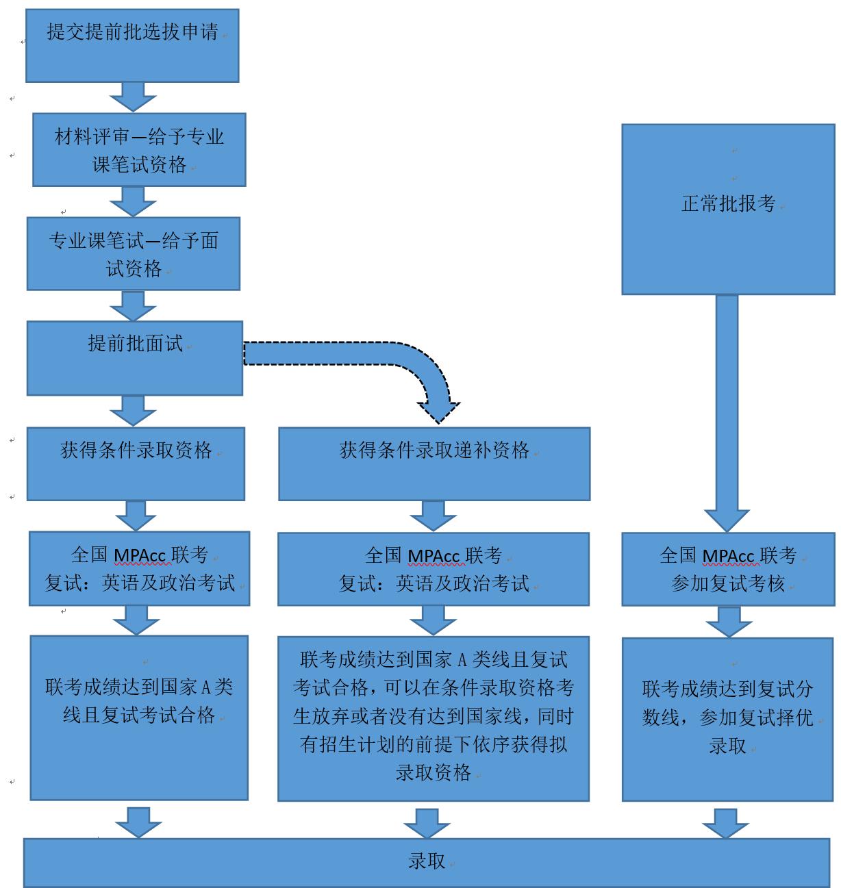
一、MPAcc非全日制招生流程图

二、MPAcc非全日制提前批选拔流程
(一)申请材料提交
申请材料具体提交时间及提交方式请考生关注yl23411永利MPAcc项目官网(http://mpacc.rmbs.ruc.edu.cn)及官方微信公众号(yl23411永利MPAcc)。
(二)考核内容及时间安排
考核内容包括:专业课笔试、专业及综合素质面试、英语听力及口语面试。
公司将对考生申请材料进行择优筛选,选出进入专业课笔试的考生,专业课笔试考核合格的考生方能进入面试环节。
第一批提前批选拔时间安排:
笔试时间:9月12日(星期六)
面试时间:9月20日(星期日)
第二批提前批选拔时间安排:
笔试时间:10月17日(星期六)
面试时间:10月25日(星期日)
(三)条件录取资格
公司根据考生提前批选拔情况,于每批选拔结束后两周内公布面试结果,每批选拔可以获得条件录取资格的人数视该批选拔考生数量和质量决定。
选拔成绩优秀者将获得“条件录取资格”或“条件录取递补资格”,其中:
1.获得“条件录取资格”的考生:参加2021年全国硕士研究生统一招生考试,并报考yl23411永利官网MPAcc(学习形式:非全日制),成绩达到国家A类线且复试考试合格,可获得拟录取资格。
2.获得“条件录取递补资格”的考生:参加2021年全国硕士研究生统一招生考试,并报考yl23411永利官网MPAcc(学习形式:非全日制),成绩达到国家A类线且复试考试合格,可以在条件录取资格考生放弃或者没有达到国家线,同时有招生计划的前提下依序获得拟录取资格。
如果未进入提前批选拔名单,考生可直接参加全国联考,联考成绩达到正常批复试分数线后可参加正常批复试。
提示:MPAcc非全日制提前批选拔的具体安排及相关信息将于yl23411永利官网MPAcc官网及yl23411永利官网MPAcc微信公众号陆续公布,请各位考生登录官网与微信公众号查看。
人大yl23411永利新闻网版权与免责声明:
① 凡本网未注明其他出处的作品,版权均属于人大yl23411永利,未经本网授权不得转载、摘编或利用其它方式使用上述作品。已经本网授权使用作品的,应在授权范围内使用,并注明“来源:人大yl23411永利”。违反上述声明者,本网将追究其相关责任。
② 凡本网注明其他来源的作品,均转载自其它媒体,转载目的在于传递更多信息,并不代表本网对其负责。
③ 有关作品内容、版权和其它问题请与本网联系。
※ 联系方式:yl23411永利宣传信息事务办公室 邮箱:media@rmbs.ruc.edu.cn
官方微信
yl23411永利
86-10-82509171
rmbs@rmbs.ruc.edu.cn
©中国·yl23411(永利)集团官网-Officialwebsite 版权所有 京ICP备05066828号-1