来源:教务办公室 编辑:硕博教务 发布时间:2022-05-31
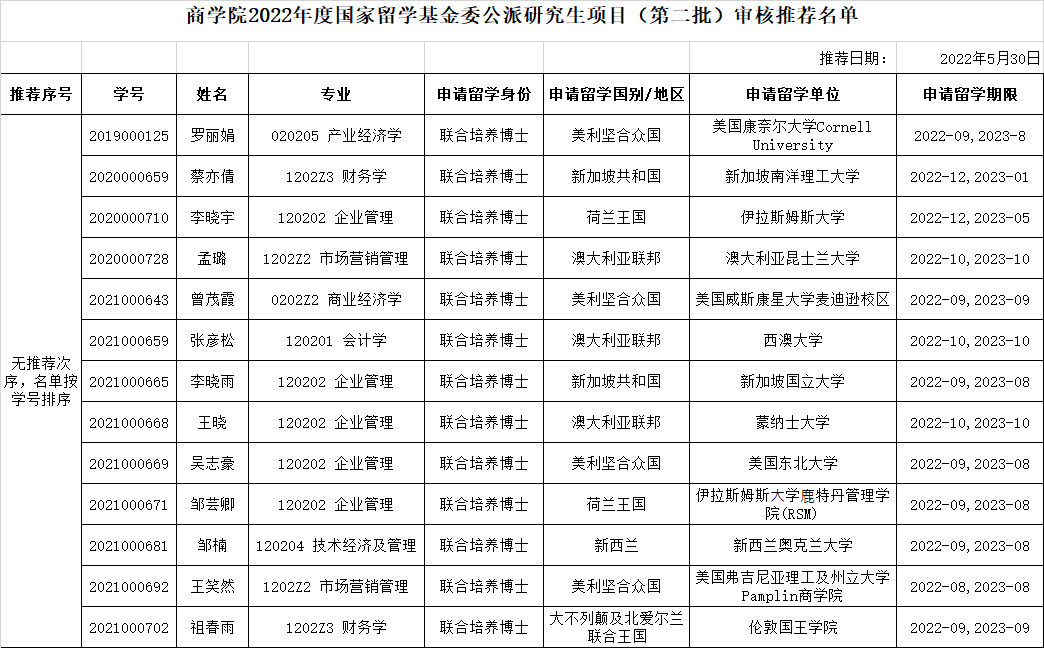
经院内评审,本年度国家留基委公派联培申请名单公示如下。无推荐排序,最终资助情况以留基委评审结果为准。

官方微信
yl23411永利
86-10-82509171
rmbs@rmbs.ruc.edu.cn
©中国·yl23411(永利)集团官网-Officialwebsite 版权所有 京ICP备05066828号-1